查看: 148|回复: 21

新《婚姻法》明年1月1日正式实施!附新旧对照表和几大亮点

[复制链接]

2

主题

5

帖子

9

积分

新手上路

Rank: 1

积分
9
发表于 2022-9-20 14:58:31 | 显示全部楼层 |阅读模式



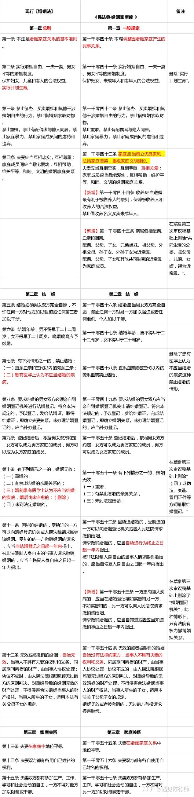
新《婚姻法》位于《民法典》的第五编,共5章、79条,主要内容有


1. 将受胁迫一方请求撤销婚姻的期间起算点由“自结婚登记之日起”修改为“自胁迫行为终止之日起”(第一千零五十二条第二款)。
2. 不再将“患有医学上认为不应当结婚的疾病”作为禁止结婚的情形,并相应增加规定一方隐瞒重大疾病的,另一方可以向人民法院请求撤销婚姻(第一千零五十三条)。
3. 增加规定婚姻无效或者被撤销的,无过错方有权请求损害赔偿(第一千零五十四条第二款)。
4. 明确了夫妻共同债务的范围。吸收新司法解释的规定,明确了夫妻共同债务的范围(第一千零六十四条)。
5. 规范亲子关系确认和否认之诉。亲子关系问题涉及家庭稳定和未成年人的保护,作为民事基本法律,对此类诉讼进行了规范(第一千零七十三条)。
6. 关于离婚
(1)增加离婚冷静期制度。规定了提交离婚登记申请后三十日的离婚冷静期,在此期间,任何一方可以向登记机关撤回离婚申请(第一千零七十七条)。
(2)增加规定,经人民法院判决不准离婚后,双方又分居满一年,一方再次提起离婚诉讼的,应当准予离婚(第一千零七十九条第五款)。
(3)关于离婚后子女的抚养,将现行婚姻法规定的“哺乳期内的子女,以随哺乳的母亲抚养为原则”修改为“不满两周岁的子女,以由母亲直接抚养为原则”,以增强可操作性(第一千零八十四条第三款)。
(4)将夫妻采用法定共同财产制的,纳入适用离婚经济补偿的范围,以加强对家庭负担较多义务一方权益的保护(第一千零八十八条)。
(5)将“有其他重大过错”增加规定为离婚损害赔偿的适用情形(第一千零九十一条第五项)。
现行《婚姻法》和新《婚姻法》对照表











回复

使用道具 举报

1

主题

4

帖子

0

积分

新手上路

Rank: 1

积分
0
发表于 2022-9-20 14:59:15 | 显示全部楼层
谈恋爱期间花的钱可以要回去是真的吗(⊙x⊙;)请问
回复

使用道具 举报

0

主题

4

帖子

0

积分

新手上路

Rank: 1

积分
0
发表于 2022-9-20 14:59:26 | 显示全部楼层
得具体看情况,有的可以,有的不可以
回复

使用道具 举报

1

主题

2

帖子

4

积分

新手上路

Rank: 1

积分
4
发表于 2022-9-20 14:59:42 | 显示全部楼层
比如几百那种
回复

使用道具 举报

2

主题

6

帖子

8

积分

新手上路

Rank: 1

积分
8
发表于 2022-9-20 15:00:39 | 显示全部楼层
离婚冷静期是受家暴者的噩梦……
回复

使用道具 举报

2

主题

3

帖子

7

积分

新手上路

Rank: 1

积分
7
发表于 2022-9-20 15:01:24 | 显示全部楼层
几百那种肯定要不回来啦
回复

使用道具 举报

1

主题

5

帖子

7

积分

新手上路

Rank: 1

积分
7
发表于 2022-9-20 15:01:39 | 显示全部楼层
好吧
回复

使用道具 举报

0

主题

2

帖子

0

积分

新手上路

Rank: 1

积分
0
发表于 2022-9-20 15:01:49 | 显示全部楼层
可以起诉离婚的
回复

使用道具 举报

1

主题

4

帖子

6

积分

新手上路

Rank: 1

积分
6
发表于 2022-9-20 15:01:56 | 显示全部楼层
几百还要。。显得很穷酸诶,3000左右才可以吧
回复

使用道具 举报

2

主题

4

帖子

8

积分

新手上路

Rank: 1

积分
8
发表于 2022-9-20 15:02:36 | 显示全部楼层
本来就穷
回复

使用道具 举报

您需要登录后才可以回帖 登录 | 立即注册

本版积分规则

快速回复 返回顶部 返回列表